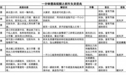
亲爱的短视频创作者们,你是否在为拍摄脚本而烦恼?别担心,今天我要给你带来一份特别详细的多角度短视频拍摄脚本范文,让你的作品更加生...
你有没有被那场惊心动魄的赤壁之战短视频给深深吸引?是不是每次看完都忍不住想要反复回味?别急,今天我就来给你详细说说,怎么下载这些...
你有没有看过那些让人捧腹大笑的邪恶漫画?今天,我要给你带来的是一幅特别有趣的关羽邪恶漫画,保证让你笑到肚子疼!关羽,这位三国时期...
亲爱的漫画迷们,你是否曾在某个午后,手捧一本漫画,沉浸在五彩斑斓的世界里,忘却了时间的流逝?今天,我要和你分享一部堪称神作的神秘...
你有没有想过,自己也能成为漫画界的小明星呢?想象你的笔下生花,创作出一个个栩栩如生的角色,那画面简直美得不要不要的!而这一切,都...
你知道吗?在神秘而古老的东方,有一个国家,它的文化深邃而独特,其中就包括了那些让人心跳加速、汗毛竖立的恐怖漫画。今天,就让我带你...
手表戴久了,是不是发现它悄悄地长了个“小肚子”?别担心,这可不是什么怪病,而是手表表带变长了。今天,就让我来教你几招,轻松搞定手...
亲爱的读者,你是否曾好奇过,那些遥远的祖先们,他们是如何生活的?他们有没有过欢笑、悲伤、愤怒或者好奇?今天,就让我们一起穿越时空...
亲爱的读者,你是否曾在某个午后,手捧漫画,沉浸在五彩斑斓的世界里?你是否也曾幻想过,自己能像漫画中的角色一样,拥有超凡的能力,或...
你有没有发现,最近短视频平台上那些有趣的视频总是能迅速走红,让人忍不住点开再看一遍?没错,短视频已经成为当下最火的推广方式之一。...